A OpenAI lo de ganar dinero le está yendo regular. Ya sabemos cómo pretende lograrlo: haciendo que ChatGPT compre por ti

La idea es que cualquier comerciante pueda integrarse y mostrar su inventario dentro de ChatGPT, sin depender de enlaces externos

Compra en ChatGPT
Facebook Twitter Flipboard E-mail
marcos-merino

Marcos Merino

Colaborador

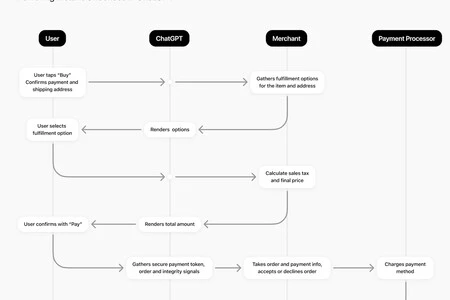
Hasta ahora, OpenAI había monetizado ChatGPT principalmente a través de suscripciones (Plus, Pro, etc.) y de acuerdos empresariales. Pero la compañía que desencadenó la fiebre de la IA generativa acaba de dar un paso mucho más ambicioso: convertir a su chatbot en un centro comercial interactivo.

Desde finales de septiembre de 2025, los usuarios de ChatGPT (y sólo en EE. UU., por ahora) ya pueden comprar productos directamente desde la conversación, sin necesidad de abrir una nueva pestaña o visitar la web de la tienda. El movimiento se llama Instant Checkout y promete cambiar la forma en que entendemos el comercio electrónico.

¿Cómo funciona?

El sistema es sencillo en apariencia: cuando un usuario pide, por ejemplo, "ideas de regalo para un cumpleaños" o "unas zapatillas de correr por menos de 100 dólares", el chatbot muestra productos relevantes. Si el artículo admite Instant Checkout, aparecerá un botón de "Comprar". Con un par de clics, el pedido queda confirmado dentro del propio chat, usando la tarjeta de pago ya asociada a la cuenta de ChatGPT.

La logística la siguen gestionando los vendedores —por ahora, principalmente Etsy y más de un millón de comercios en Shopify, con marcas como Glossier, SKIMS o Spanx. ChatGPT sencillamente actúa como intermediario: recopila los datos del comprador, los envía a través de Stripe, y el comerciante procesa el pedido como de costumbre.

Por ahora, la función sólo admite compras de un solo artículo, aunque OpenAI ya ha anunciado que incorporará próximamente los carritos con múltiples productos y la expansión a más países.

Open Ai Purchase

Para los usuarios, esto supondrá no tener que abandonar la conversación, copiar enlaces o introducir datos en múltiples plataformas. ChatGPT se convierte en un asistente de compras que ahorra pasos y tiempo.

El "protocolo de comercio agentivo"

Para que esto pueda funcionar a gran escala, OpenAI ha desarrollado un estándar abierto llamado Agentic Commerce Protocol. Este protocolo, que la compañía ha puesto a disposición de desarrolladores y tiendas, es el que permite que los productos sean "comprables" directamente en el chat.

El término 'agentic' hace referencia a los agentes de IA: es decir, asistentes capaces de llevar a cabo tareas complejas por sí mismos, desde reservar un vuelo hasta encargar la compra semanal. Instant Checkout es solo un primer paso hacia esa realidad.

La integración del e-commerce en ChatGPT prepara el terreno para asistentes capaces de gestionar viajes, pedidos o incluso finanzas personales
Un vistazo a…
CHAT GPT-4 en 4 MINUTOS

Gratis para el usuario, no para los comerciantes

Para los compradores, el servicio no tiene coste adicional: ni comisiones ni recargos. En cambio, los vendedores sí deben pagar una tarifa por cada transacción completada en ChatGPT, aunque OpenAI no ha revelado su importe exacto. La compañía alega que sus acuerdos con Shopify y Etsy son "confidenciales".

De esta manera, OpenAI abre una nueva vía de ingresos que complementa suscripciones y licencias. Y lo hace en un momento clave: la empresa aún no es rentable y necesita sostener su enorme inversión en infraestructuras y centros de datos.

¿Qué cambia para los comercios?

La jugada de OpenAI supone tanto una oportunidad como un riesgo para las marcas. Por un lado, ganan un canal adicional de ventas en un espacio donde los consumidores ya están buscando recomendaciones. Shopify lo define como "la evolución natural del e-commerce": la compra integrada en la conversación, sin fricción.

Por otro lado, los analistas advierten que los portales minoristas podrían perder contacto directo con el cliente y, con ello, parte de la fidelización que obtienen al vender desde su propia web. OpenAI intenta tranquilizarlos diciendo que el comerciante sigue siendo "dueño de la relación", pues el nombre de la tienda se muestra claramente en el proceso.

Ojo: ChatGPT puede convertirse en un intermediario tan poderoso que altere las dinámicas de búsqueda y compra online

Impacto inmediato en el mercado

La noticia no ha pasado desapercibida en Wall Street: las acciones de Etsy subieron más de un 16% el mismo día del anuncio, mientras que Shopify cerró con un alza superior al 6%.

El entusiasmo de los inversores refleja la expectativa de que ChatGPT pueda convertirse en un escaparate de ventas de alcance masivo: en agosto, el chatbot contaba ya con unos 700 millones de usuarios semanales, casi un 9% de la población mundial.

Una amenaza para Amazon y Google

El movimiento de OpenAI no solo afecta a los pequeños comerciantes, también desafía a gigantes como Amazon o Google: Amazon domina las compras online y Google controla el descubrimiento de productos a través de la búsqueda. Pero si millones de personas empiezan a pedirle directamente a ChatGPT que les recomiende y compre cosas, la intermediación tradicional se tambalea.

De momento, ni Amazon ni Walmart se han sumado al protocolo de OpenAI. Pero la presión puede crecer: si la experiencia de compra en el chat se vuelve lo bastante cómoda, la atención de los usuarios podría desplazarse rápidamente.

Menos chat, más asistente

Más allá de la novedad de pagar sin salir de ChatGPT, lo interesante es la dirección que señala. OpenAI lleva meses lanzando funciones que acercan al chatbot a ser un asistente personal completo: Pulse, que prepara resúmenes diarios con tu correo y calendario; Agent, que conecta con aplicaciones; u Operator, que rellena formularios online.

Con Instant Checkout, la compañía empieza a unir las piezas para que en un futuro no muy lejano puedas decir simplemente:

"ChatGPT, organiza la fiesta de cumpleaños de mi hija y encárgate de comprar todo lo necesario".

Imagen | OpenAI

En Genbeta | España lleva años tirando dinero en "Amazons municipales". Así que un pueblo de 3.000 habitantes acaba de gastar otro medio millón


Inicio